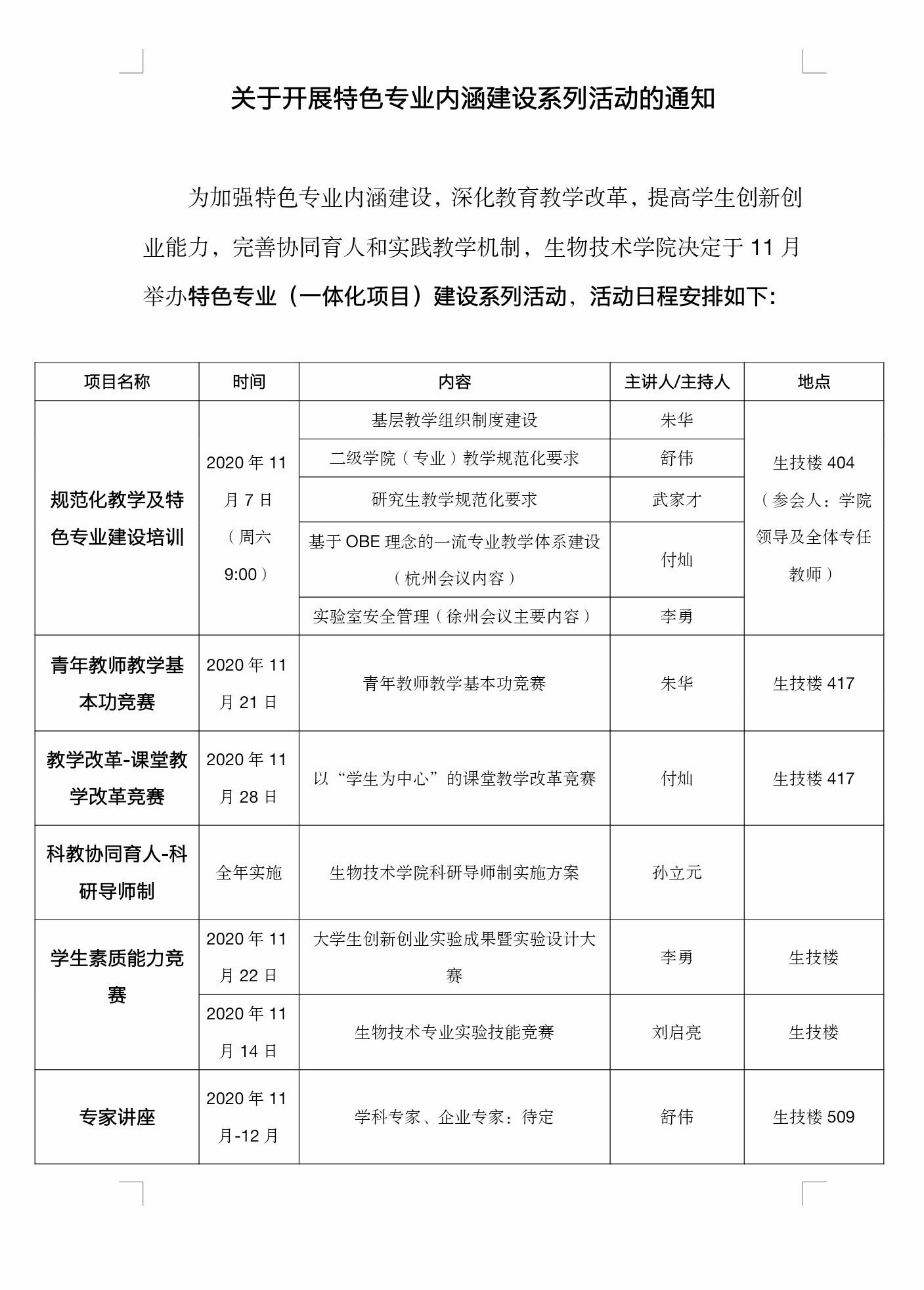
关于开展特色专业内涵建设系列活动的通知

作者:生物技术学院 时间:2020-11-03


 

校址:广西壮族自治区桂林市临桂区致远路1号桂林医学院智能医学与生物技术学院  邮编:541199 电话:0773-3680722 版权所有:桂林医学院智能医学与生物技术学院